Trained a custom LLM and integrated it as a discord bot.
A robot trained to read signs with OCR and drive an obstacle course with IL and other ML techniques.
Autonomous robot built for UBC Engineering Physics' 2025 Pet Rescue competition.
RP2040-based wireless IR communicator with LED matrix, capacitive touch, USB-C, and LiPo charging.
Control circuit for a servo with speed feedback and PI control.
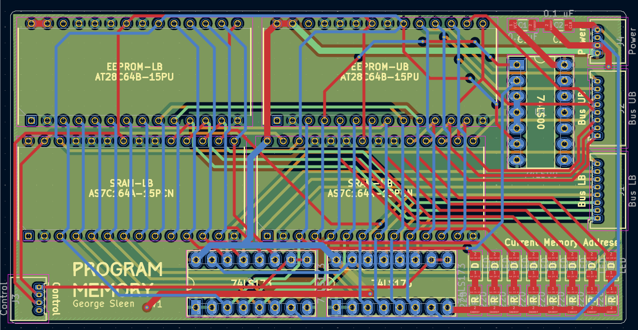
A custom 8-bit computer designed from discrete components.
Non-destructive Wi-Fi-controlled dorm room light switch using ESP8266 and custom mount.
RISC-V CPU designed with Verilog. The successor to my 8-bit computer.
An open-source electronic speed controller with firmware written in Rust.
UBC Submarine Design Team builds a human-powered submarine for international races.
Backyard foundry to melt down aluminum cans.
Visualizing ionizing radiation at home.